LIFE IS SOFT: Agradecimiento

Buenos días,

Quiero dar las gracias a Velneo por el esfuerzo realizado, tanto en el evento Life is soft 2012, como en las novedades presentadas en el mismo. Yo tuve la suerte de empezar a programa en la versión 7.0.0. La verdad es que esa versión era un embrión y había muchas cosas que no funcionaban bien. Sin embargo, las que funcionaba me sorprendieron tanto que decidí apostar por la herramienta a la espera de que evolucionara hasta algo “decente”.

En el evento anual, Velneo presentó su nueva versión que pronto verá la luz. Desde luego, nada tiene que ver la versión 7.11 con la ya mencionanda 7.0. Bueno, sí. Hay una cosa en común, un equipo humano de gente que creyó en el proyecto desde el principio. Por ello, quiero dar las gracias a Velneo por su esfuerzo, a Juan Muñoz (por no irse a esquiar) y a esta comunidad que hace que eventos como el Live si soft sean enrriquecedoras.

Me uno a lo dicho, no se podría decir mejor.
+1

Pese a no haber podido disfrutar en directo del evento, vaya mi voto tambien para el trabajo, esfuerzo y comunidad que rodea V7
+1

Me uno al agradecimiento, y quiero destacar el enorme impulso que ha supuesto a la plataforma la incorporación de QML y Javascript, así como la apertura del API.

Lo que nos han avanzado de la 7.11 y 7.12 es impresionante tanto por el lado de la interfaz, como por el de la base de datos. Es un cambio de paradigma, y la respuesta a muchas de las inquietudes manifestadas por la comunidad.

Como ya nos dijo Alfonso en el LIS 2011: “Despierta”. Ahora nos toca a la comunidad estar a la altura de la herramienta y del equipo que la ha hecho posible. El espíritu colaborativo nos hará más fuertes, más competitivos, y más rentables. Adelante.

Vaya mi reconocimiento al esfuerzo de la preparación del evento, a la herramienta, a los conocimientos, pero sobre todo, sobre todo, a algo que me ha llamado la atención por encima de todo, porque hay otras herramientas, hay otros eventos… pero sin duda, y seguro de lo que digo, NO HAY OTRO EQUIPO como el de VELNEO. Cercanos desde el primer momento, y mira que hemos sido cansinos, en los descansos los hemos atosigado de preguntas… y siempre han estado dispuestos, (hasta desayundo,… que paciencia).

Y que decir de Juan Cobos,… un crack, delante del ordenador y detras… que cercano, y que directo.

Muchas gracias a todos, era nuestro primer LIS, y desde luego no creo que sea el último.

Y el resto de la comunidad, refleja por completo el caracter de este equipo de entusiastas, menudo equipazo (comunidad+VELNEO)… no sé donde estará el limite,… porque lo enseñado nos ha hecho soñar… pero desde luego el futuro es prometedor.

ENHORABUENA … creo que pocas marcas en el mundo se pueden “Jactar” de tener un producto+unos “clientes” como VELNEO… si eso cotizase en bolsa,… el mismisimo Apple temblaria. :wink:

un saludo

Mi más sinceros agradecimientos a Velneo por darnos nuevamente la oportunidad de estar con todos vosotros en el #LIS2012. Cada año tengo más ganas de que lleguen las fechas del evento para poder compartir tiempo con todos vosotros y con “los nuevos”.

Este año, en el apartado técnico, creo que nos vimos casi todos reflejados en las novedades que están por llegar y eso es de agradecer. Respecto al presente y futuro de la plataforma, pocas dudas ya (tal vez alguna en el apartado movilidad).

Por otro lado, creo que en este año se notó claramente el cambio que se está produciendo en el tejido empresarial y en la comunidad V7. Cada día hay más proyectos empresariales interesantes y eso siempre es bueno para todos.

Por hacer una crítica constructiva, estaría bien que el año que viene se dote de más tiempo para el networking. Cada día es más importante para nosotros, es momento de sumar sinergias. Pido disculpas a todos aquellos con los que no pude charlar tranquilamente. También me quedé con ganas de conocer a alguno más… lo siento sinceramente.

Mi más sincera enhorabuena a todos los que hicisteis de este evento algo especial, muchas gracias a todos.

Atentamente,
Jorge Hontoria
http://tipesoft.com

+1… gran evento

Buenos dias.

EL evento , me ha parecido muy bueno, pero he de indicar , que para mi gusto creo que hubiesemos necesitado mas informacion por parte del departamenteo técnico de velneo.
En donde nos indicasen con más profundidad , novedades, expectativas, etc, en definitiva el futuro.
Saludos

Sobre lo que dice juan.pescapuerta “En donde nos indicasen con más profundidad , novedades, expectativas, etc, en definitiva el futuro.”
Creo que, a nivel corporativo, aun si muchos no se dan cuenta aún, lo mas urgente que queda pendiente en la base Velneo es la REPLICACIÓN y sincronización.

Es algo demasiado importante, y que ya está built-in en las bases de datos mas importantes (creo que es algo muy crítico para dejarlo a merced de funciones externas), incluida las open source.

¿Ha sido mencionado este tema en Life is Soft?
Esta es la idea http://soporte.velneo.es/entries/21627556-auto-replicacion-de-instancias-de-datos

Muchas gracias.
Aunque no he podido estar, me uno a estas opiniones y también doy muchas gracias al equipo de Velneo por su apoyo y su forma de hacer las cosas.

Este año no he podido asistir a Life is soft, fuerzas mayores me lo han impedido, pero desde aquí tengo que felicitar y dar la enhorabuena a todo el equipo de Velneo y a todos los ponentes, que hacen grande esta herramienta.
Se y me consta que después de un evento como este, la motivación y las ganas de sacarle partido ha esta herramienta crecen a su máximo exponente.
Iré siguiendo de cerca todo lo que sucedió en Life is soft 2012.
Saludos

Overall
Luis Palomo
overall@overall-bcn.com
www.overall-bcn.com

Hola cjribera
No soy capaz de entrar en tu idea
Me gustaría leerla y estudiarla
Gracias

Hola Benito
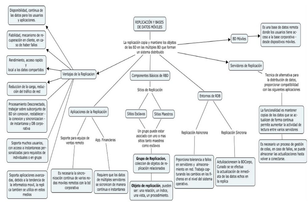
Tanto por la movilidad (una aplicación trabajando desconectada, necesitará siempre replicación y sincronización con la base de datos central), como por las bases de datos distribuidas, la replicación es un concepto muy necesario en una base de datos que se quiera posicionar como una opción real a nivel corporativo.

Adjunto un diagrama capturado de slideshare. http://www.slideshare.net/mesarango/replicacin-y-bases-de-datos-mviles

Sobre la idea en si, para el que no pueda entrar directamente por al enlace, es en ranking de ideas:

1.-Entrar al centro de soporte, con usuario y clave.
2.-Una vez en el centro de soporte, le das ‘Inicio’
3.-En inicio, haces un scroll hacia abajo, hasta donde dice ‘Ideas (143)’
4.-Es la 3er idea mas votada, llamada ‘Auto-replicación de instancias de datos’ y publicada por el usuario [N4] eic.eurosistemas.

Aqui hay un enlace en castellano sobre replicación con MS-SQL server.
http://msdn.microsoft.com/es-es/library/aa337457(v=sql.105).aspx

Aquí hay otro, pero algo mas denso, con PostGreSQL.
http://linuxsilo.net/articles/postgresql-pgpool.html [attachment=26724,2091]

Me uno a todas las felicitaciones:

  • Gracias por haber podido compartir unos días con todos vosotros.
  • Por haber puesto cara a los que ya conocía de hace tiempo.
  • Al equipo de Velneo, porque siempre nos sorprende con novedades que nos rompen los esquemas, ¡para bien!
  • Y a toda la comunidad, porque hace que todo esto sea posible.

un fuerte abrazo a todos.
José Luis

Gracias a tod@s por vuestra participación en Life is soft 2012 que marca un punto de inflexión importante para tod@s nosotros.

Fue un placer y una alegría poder compartir con vosotros dos días tan intensos.

Lo mejor del evento sin duda es LA COMUNIDAD que demuestra que cada día es más fuerte y más importante.

GRACIAS

@Alfonso

A seguir así…

+1

Ha salido todo perfecto. La herramienta es la caña :slight_smile:

Hola,

Me sumo al post. Un placer haber pasado un rato con vosotros :slight_smile:


Enrique Barbeito García (@enriquebarbeito en twitter)
Mis demos en vatp://demo:@v7cloud3.velneo.com:7288